產品列表
10/12方勾臂垃圾車-東風D9
所屬型號 勾臂式垃圾車
聯系人:蔣經理
手機:132-9726-8109
微信:132-9726-8109
地址:湖北省隨州市南郊平原崗程力工業園
優惠活動:5千-5萬
PRODUCTS TITLE


項目 | 參數 | 備注 |
整車型號 | CLW5180ZXXE6 |
|
軸距(mm) | 3950/4500 |
|
發動機型號 |
B6.2NS6B210 D4.5NS6B220 D4.0NS6B195 YCS04200-68 CY4SK761 B6.2NS6B230 YCY30165-60
| 國VI排放,柴油發動機 |
發動機功率(kW) |
154 162 143 147 145 169 121
|
|
外形尺寸(長×寬×高)(mm) | 7650x2500x3100 |
|
整備質量(kg) | 7080/7580 |
|
總質量(kg) | 18000 |
|
工作速度(km/h) | 發動機轉速 | 原地空檔作業 |
箱體有效容積(m3) | 10/12 |
|
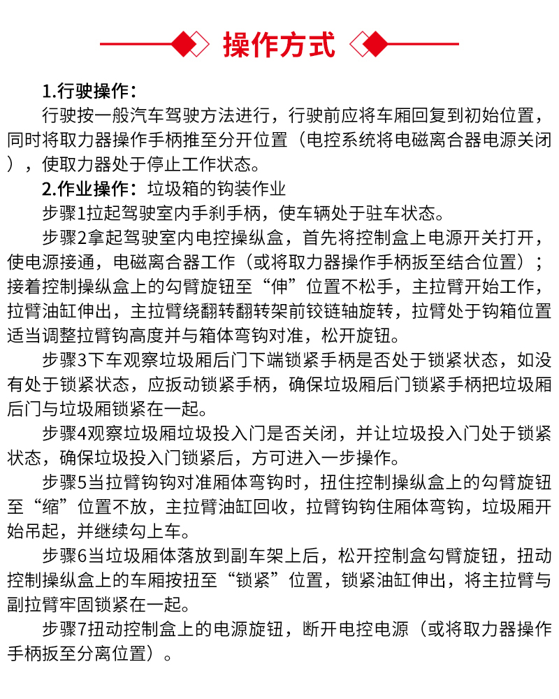
操作方式 | 電控/手動 |
|
提升能力(kg) | 12000 |







